新闻动态

News Information
首页 > 老的内容

老的内容

安徽发通知进一步降企业成本

       为深入贯彻落实《安徽省人民政府关于降成本减轻实体经济企业负担的实施意见》(皖政〔2016〕54号),促进实体经济平稳增长,经省政府同意,现就进一步降低实体经济企业成本通知如下:


       一、进一步落实国家减税降费和政府性基金政策
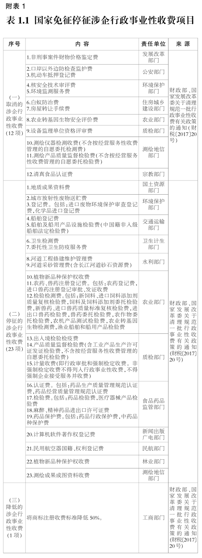
       免征、停征部分涉企行政事业性收费35项、政府性基金9项,降低商标注册收费标准50%(具体见附件1),确保国家各项政策落实到位。

  (责任单位:省有关部门)

       二、进一步给予企业社会保障政策支持

       对上年度不裁员或裁员率低于省城镇登记失业率的企业,给予稳定就业岗位补贴。补贴标准按企业及职工上年度实际缴纳失业保险的50%核定,按月发放。

       对已按规定按时缴纳社会保险费的暂时困难企业(“僵尸企业”除外),经批准可缓缴养老、医疗、失业、工伤、生育保险费,缓缴期限暂定6个月。缓缴期满按规定补缴后,允许其继续申请缓缴。

       (责任单位:省人力资源社会保障厅、省财政厅、省地税局,各市、县人民政府)
       
       三、进一步降低涉企收费

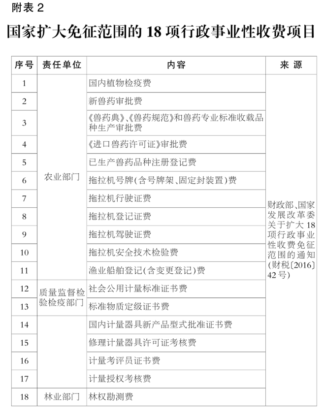
       将国内植物检疫费、社会公用计量标准证书费等18项行政事业性收费项目(具体见附件2)免征范围从小微企业扩大到所有企业和个人。

       (责任单位:省物价局、省财政厅、省经济和信息化委、省国资委、省国税局、省地税局)

       四、进一步降低企业融资成本

       严格执行国家利率政策,对符合国家产业政策、有市场前景、发展潜力大的企业贷款,鼓励银行等金融机构适当下调贷款利率,不得随意提高利率。

       全面落实《中国银监会关于提升银行业服务实体经济质效的指导意见》(银监发〔2017〕4号),继续细化落实小微企业续贷和授信尽职免责制度。进一步推广银税互动、银商合作、双基联动等服务模式和动产抵(质)押融资等业务。
       
       充分发挥人民银行应收账款融资服务平台的公共服务功能,降低银企对接成本。

       银行等金融机构对依法合规经营、信用状况良好、流动资金周转贷款到期后有融资需求,又临时存在资金困难的企业,在贷款到期后,按要求给予续贷。
       
       严禁在贷款利率以外附加条件、巧立名目、变相收费,不得以变相存贷挂钩、指定购买理财产品等方式增加借款人负担。定期开展对金融机构涉企服务收费的清理规范和专项检查。

       (责任单位:省政府金融办、省物价局、人行合肥中心支行、安徽银监局、省经济和信息化委、省国资委)

       五、进一步降低企业用能成本

       扩大电力直接交易规模,多途径培育市场主体,进一步放开参与电力直接交易的企业用户范围,2020年底前全部放开电力直接交易(国家法律、法规、政策明确禁止的除外)。

       基本电价按变压器容量或最大需量计费,由用户自愿选择;减容(暂停)设备自设备加封之日起,减容(暂停)部分免收基本电费。

       对近3年无逾期缴纳电费的诚信用电企业,实行每旬末一次性结清电费,不再提前预缴电费。

       省内非居民用气实行量价挂钩,用气量递增、价格递减的差别化价格政策。

       全面推行大用户直供气,鼓励天然气大型用户直接向上游供气企业购买天然气,减少中间环节和费用。

       完善管道燃气定价机制,加强输配价格监管。每年初,省内短输管道由省物价局负责核定成本并公布短输价格;城市配气管网由各市物价部门负责核定成本并公布供气价格,报省物价局备案。

       (责任单位:省物价局、省能源局,各市人民政府)

       六、进一步降低交通运输成本

       现有政府还贷普通公路(含桥梁、隧道)收费期限届满后,一律不得擅自延期收费。

       加大普通收费公路安装使用联网收费设施建设力度,2017年具备条件的普通公路收费站,全部开通使用联网收费系统。对持有安徽交通卡的货车通行普通收费公路时享受通行费85折优惠政策。

       (责任单位:省交通运输厅、省物价局、省财政厅)

       七、进一步降低土地使用成本

       工业用地可由一次性出让方式变为分年租赁方式,推行先租后让、租让结合供地。以出让方式用地的,可在规定期限内按合同约定分期缴纳土地出让价款。

       各市、县政府在国家规定的土地使用税税额幅度范围内,根据当地实际情况,可以降低具体征收标准,报省地税部门备案后实施。

       (责任单位:省国土资源厅、省财政厅、省地税局,各市、县人民政府)

       八、进一步清理规范涉企保证金

       严格按照国家涉企保证金(包括保障金、抵押金、担保金)清单收取保证金,清单之外一律不得收取。

       全面取消省级以下政府及部门设立、由企业缴纳或承担的各类保证金(包括保障金、抵押金、担保金)。

       严厉查处清单之外违规向企业征收保证金的行为。

       (责任单位:省经济和信息化委、省财政厅、省法制办、省物价局、省住房城乡建设厅等有关部门)

       九、建立减轻企业负担综合平台

       建立减轻企业负担综合平台(设在各级经济和信息化部门),制定综合平台管理办法,形成分工负责、协同配合的工作机制。

       将中央、省及各市、县惠企减负政策,以及“3+2”(权力清单、责任清单、涉企收费清单和公共服务清单、中介服务清单)简政放权服务清单和国家涉企保证金清单纳入平台,形成惠企减负政策数据库,供企业查询。

       将涉企收费等项目清单在各级政府及相关部门网站常态化公示,坚决取缔违规收费项目。

       接受企业实时举报违反惠企减负政策行为,建立举报事项台账制度,对举报内容及时登记、调查核实、提出处理意见,并将处理结果告知企业。

       (责任单位:省经济和信息化委等相关部门,各市、县人民政府)

       十、建立督查考核机制

       省政府对各地、各部门制定和落实降低企业成本、减轻企业负担的政策措施情况适时开展督查。

       各市、省有关部门降低实体经济企业成本工作落实情况,纳入省委综合考核内容(具体标准另行制定)。

       (责任单位:省经济和信息化委等有关部门,各市、县人民政府)

附件:1.国家免征停征涉企行政事业性收费项目和国家免征停征政府性基金项目

           2.国家扩大免征范围的18项行政事业性收费项目

                                  安徽省人民政府办公厅

                                    2017年5月7日