什么样的特色小镇才能撑起中国经济转型?
特色小镇的概念最近很热。特色小镇是世界主要发达国家产业竞争力的一种重要载体,也应该成为中国新时期产业升级的主要载体之一。
有些人不太认可这个结论,认为把特色小镇的定位抬得太高。因为一想到特色小镇,大部分还是想到的欧陆风情或者江南水乡。但特色景观只是特色小镇“特”的一个方面,而且是次要方面,真正重要的还是产业。
发达国家,他们的很多具有国际竞争力的产业,就是聚集在小镇而不是中心城市的。比如美国,大家都知道,它最有竞争力的产业主要是两个:一是金融,二是高科技。金融方面,有格林尼治的对冲基金小镇,一个镇上就聚集了五百多家对冲基金,对冲基金规模就占了全美国的差不多三分之一;加州的门罗帕克小镇,这个镇是美国风险投资基金聚集地,纳斯达克一半以上的高科技公司都是这个镇上的风险投资基金投资的。至于高科技方面,美国的硅谷,其实就是一连串小镇聚集而成的。斯坦福大学附近的帕罗奥图,除去大学校区也就几个平方公里,是硅谷的孵化中心;苹果公司所在的库比蒂诺人口五万多;英特尔总部所在的山景城也就七万多人口。
在欧洲,英国的剑桥大学就在剑桥镇,距离伦敦80公里,人口不到十万,我骑车十五分钟即可横穿主镇区,这里是英国教育和科技创新中心。英国目前最先进的产业是它的航空发动机制造,世界著名的航空发动机公司罗伊斯·罗尔斯总部就在距离德比市中心大约四公里的Sinfin小镇上。而德比市也不过是一个总人口二十来万的小城,距离伦敦180公里。下面这张图的就是罗伊斯·罗尔斯总部所在的Sinfin小镇,中间是办公和核心工厂,周边是绿地和低密度住宅区。这地方看起来很普通,却能生产出我们举国之力研发数十年都还未能生产的高端航空发动机。

德国的汽车制造业领先全球,著名的高端汽车品牌——奥迪的全球总部和欧洲工厂都集中在一个叫英戈尔斯塔特的小镇,距离慕尼黑60公里,这个小镇也因此被叫做“奥迪之城”。该地区总人口也不过十二万,其中奥迪总部所在的英戈尔斯塔特的传统镇区(见下图)人口则只有两三万人。

目前来看,中国的高级人才和高端产业主要都集中在大中城市,鲜有集中到小镇的。但这种情况一定会很快改变。发达国家的实践表明,高端产业并不一定要集中在大城市,高端产业发展所需的人才,也并不是全都喜欢居住在大城市。人才对居住环境的需求是多元化的。他们有的喜欢居住在繁华的大都市,有的则喜欢安逸宁静、风光宜人同时生活也足够便利的小镇。这是经济水平和城镇化发展到一定程度之后的必然结果。
以前高端产业和高级人才都往中心城市聚集,是因为小城镇交通条件和服务配套不够好。经过几十年发展,小城镇的生活设施和交通便利程度有了极大改善,特别是网络通讯和购物体系的完善,使得居住在小城镇完全可以享受到跟大城市差不多的生活便利性;而中心城市经过集聚发展,房价高企、交通拥堵、空气污染等“大城市病”日渐突出,原本优越的公共品质量大打折扣。
小城镇的生活确实还有一些劣势,诸如参加一些大型活动诸如演唱会、学术研讨等不如中心城市方便等等,但它的优势同样显而易见,包括房价便宜、环境舒适、空气宜人等。这个优劣势的偏好是因人而异的,值得权衡选择,不像以前那样如果不住在中心城市就很难谋求自身的发展,没得选。
总之,高端产业在大中城市和特色小镇共同发展,是一个成熟大国的必然选择。这种城镇化与产业的多元结合方式,既为经济的发展提供了多种模式,也为人的发展提供了更多个性化的选择方案。随着中国城镇化水平和人均收入水平的提高,特色小镇一定会成为高端产业发展、高级人才聚集的一个重要空间载体,与大中城市形成协作互补的产业链关系,这里蕴含着巨大的发展空间和投资机会。
在当前特色小镇的研究热潮之下,有一些研究者总结了诸如“欧洲十大特色小镇”之类的材料,选择的都是以历史文化、自然风光或者葡萄酒庄等农副食品加工为特色的旅游小镇。这样的小镇其实中国已经有很多了,再多建一百个两百个,对国民经济的发展影响不会太大。但是,如果我们搞出来一百个类似于英国的剑桥、Sinfin、美国的帕罗奥图、门罗帕克、德国的英戈尔斯塔特这样的特色小镇,那中国的经济竞争力和产业结构,就一定会有一个巨大的飞跃。
我们认为,特色小镇建设的主流方向,不应该是旅游小镇,而应该是产业小镇,而且是高端产业小镇,在高等教育、科研、金融、智能制造、生物医药、新能源、新材料等方面都要有所布局。中国特色小镇的产业发展,一定要去占领产业链的高端环节,不能按照城镇体系的分工,就给中心城市做配套,承接中心城区淘汰出来的落后产能。如果这样做,那特色小镇建设就失去了意义。
特色小镇一定需要“旅游和产业双轮驱动”吗
现在特色小镇建设在旅游方面做的比较多,而对产业的关注则明显不足。有一些名义上叫产业的,本质上还是旅游。比如健康养生、会议培训、婚纱摄影、手工艺品生产和体验之类的,从产业分类的角度来看,都属于大旅游产业或者叫“旅游+”产业的范围,属于旅游业的衍生或配套服务。
广义的讲,旅游以及与之相关的健康养生、会议培训、民俗工艺品等也都是一种产业,但它们主要是“富民产业”,老百姓、开发商、乡镇政府可以从中赚到钱,对国家的经济竞争力贡献不大,与金融、制造、物流、科教等不可同日而语。
产业和旅游真正融合发展得比较好的案例,国外也有,比如丹麦的比隆镇,这里是世界第五大玩具厂商乐高公司的总部所在地,它的主导产业本来是玩具设计和制造,但后来政府和乐高公司联合开发了乐高乐园项目,建了乐高微缩景观和游乐园,很受游客欢迎,现在已经成为欧洲著名的游乐目的地。这算是产业和旅游双轮驱动了。但这种案例并不多,乐高公司的产品——玩具跟旅游休闲还算是相关性很高的,所以才能成功。
在大多数情况下,旅游和产业发展更多的是存在冲突而不是融合。比如,美国的格林尼治对冲基金小镇。这里聚集了数百家掌握几十亿乃至上百亿美元的基金,咖啡馆里喝咖啡的大都是年薪百万美元以上基金交易员。小镇的设施主要就是办公楼和住宅,以及一些高端生活配套,没有什么可旅游的。高收入的小镇居民对安全的要求非常苛刻,警察和摄像头都很多,物价水平比大城市还要贵很多,因此这个小镇既不欢迎游客,游客也不会有兴趣跑到格林尼治去住宿消费。
愿意离开大城市到小镇工作居住的金融、科技、管理方面的高级人才,一般都不会喜欢小镇变得闹哄哄的,更不会喜欢每天来一群陌生人对着自己家房子拍照。像Sinfin这种地方,一台Trent900航空发动机就要卖3000万美元,而且这个产业还涉及到技术秘密和安全生产,小镇的管理方当然不会再去想如何从旅游上赚点钱,而是希望陌生游客越少越好。

大多数认为特色小镇要产业和旅游双轮驱动的人,实际上的混淆了两对概念。第一对是“大旅游”和产业的概念。这一点前面已经区分过了。发展旅游的同时搞点健康养生、民俗工艺品制作、会议培训只能算旅游业的深化或者旅游产业链的延伸,不能算“旅游和产业双轮驱动”。
第二对容易被混淆的就是旅游休闲和宜居宜业的概念。适合旅游的地方不一定宜居,宜居的地方不一定适合旅游。旅游是“游”,是外来游客的流动,从观光旅游到休闲旅游再到会议养生等“大旅游”,可以延长游客在某一景区的停留时间,但总体而言都还是短期停留。统计意义上一般把在一个地区停留六个月以内的叫流动人口,超过六个月的才叫常住人口,没有什么旅游项目能让游客在一个地区停留这么长的时间。
旅游的核心是消费,尽可能的吸引有“财”的人来流动消费,花完钱就走人;产业发展的核心的生产,是尽可能的吸引有“才”的人来创业就业,长期定居。二者发展路径截然不同,所需要的区位条件、基础设施、配套服务、盈利模式也都差异巨大。比如,同样是居住功能,要发展旅游就应该多建酒店、民宿或度假别墅;要发展产业,就应该多建人才公寓。旅游目的地对医疗教育设施几乎没有要求,即使是发展“旅游+健康”也是以康复疗养设施为主;而产业聚集区要促进人才聚集,则需要配套幼儿园、小学,以及功能相对齐全的医院。而且,就开发模式来讲,旅游景区修建配套设施是为了赚钱,通过住宿、餐饮和各种服务收费把投资在景点建设的钱挣回来;而产业聚集区的配套设施投资则不应该赚钱,而是通过配套设施吸引人才和企业,再通过产业税收把建配套的钱挣回来,这是两个正好相反的投资收益模式。
浙江在特色小镇建设标准里面,要求旅游小镇按照5A级景区的标准建设,产业小镇按照3A级景区的标准建设。还有好多省也据此办理。依我看,这样的标准恐怕有失偏颇。旅游小镇按照5A级建设当然没有问题,但产业小镇按照3A级景区建设恐怕要有所选择。比如3A级景区标准里面要求必须在交通要道上设立游客服务中心,还要配备合格的服务人员和导游,要有较多珍稀物种或者景观奇特,而且每年接待游客30万人次以上。产业小镇需要去追求这些东西吗?我看不见得。
我理解政策制定者的意图,是要把产业小镇也建设的漂漂亮亮、舒适宜居,生产空间和生活空间、生态环境相互融合。为了达到这个目的,借用一些3A景区的标准。这样的出发点当然是对的。但3A级景区标准是为了旅游而设立的,除了多出来一些产业小镇不必要的标准(如上一段所列举)以外,还少了很多应该有的宜居的标准。前面讲了,产业小镇要吸引高级人才,一定要舒适宜居,宜居和宜游的标准差别很多。宜游主要是景观和短期体验,宜居则要求医疗、子女教育、社区文体设施、交际空间等立足于长期生活的的设施,这些东西,在3A级景区标准里面又是找不到的。所以,为了促进产业小镇生产、生活、生态的融合,硬拉一个3A景区标准来对标,我认为存在着目标和手段的错位。
如果真的要找一个产业小镇的建设标准,我认为比价合适的是2007年建设部(现住房和城乡建设部)科技司出台的《宜居城市科学评价标准》。这里面就没有要求建设游客接待中心,但是在行政效率、政务公开、民主监督、社区治理、贫富差距、刑事案件发案率、噪音水平、人均绿地、垃圾无害化处理、文化遗产保护、古今建筑风格协调、建筑与环境协调、停车位比例、人均商业设施面积、500米内拥有小学的社区比例、1000米内拥有体育场馆设施的社区比例、人均住房面积、社区医疗覆盖率、防震减灾预案等等方面提出了一整套完整的评价标准。如果产业小镇真的需要一套普遍性的建设标准,我认为这个“宜居城市”的建设标准,远远比“3A景区”的建设标准,更加合适,更有利于小镇的长远发展,有利于产业升级和人才聚集。
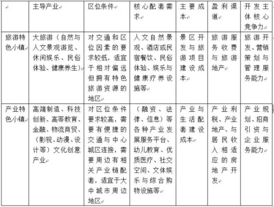
下面这张表是我们梳理的旅游特色小镇与产业特色小镇差异的简单对比,从中可以看出二者存在的诸多重大差异,要把这些差异揉到一起搞“旅游和产业双轮驱动”,难度是很大的。现在很多地方在搞特色小镇的时候普遍感到很难办,其中很大一个原因,就是被“旅游和产业双轮驱动”搞晕了头脑,做产业服务和招商的被逼着去研究如何发展旅游、招揽游客,做旅游策划的被逼着加入产业内容,研究如何招商引资。我觉得这并无必要,也不符合国家提出特色小镇发展的初衷和世界发达国家特色小镇发展的经验。搞产业的应该继续努力搞产业,只是说不能纯粹的就产业谈产业,要为产业所需的人才提供足够好的宜居环境;搞旅游的还是要继续搞好旅游,只是说不能继续在门票经济、观光旅游里面打转,要科学延伸旅游产业链,以旅游为主线带动健康养生、会议会展、民俗工艺品、现代农业等相关产业的发展。能做到这一点,我觉得就足够了。一个特色小镇就3个平方公里,建设面积1个平方公里,1500亩地,还要一边搞生产制造研发金融,一边建旅游设施迎来送往,这样的做法不符合产业升级的基本规律,最后可能是优势资源过分分散,两头不讨好。

产业特色小镇建设的三条路径
大的思路我讲完了,下面讲个案例。
华夏幸福在香河做的机器人特色小镇。我在华夏做过产业规划总监,后来才去的中兴大城,当时策划的时候不叫机器人小镇,叫机器人产业园,那个时候也没有特色小镇的提法。当时我们提了三个发展阶段:机器人产业园、机器人社区和机器人新城。基本思路是先做产业,然后逐步融入城市功能,吸引高级人才在此就业和居住。当时之所以确定了要做机器人产业,有两个层面的考虑:一个层面是基于产业发展趋势的判断,那一年总书记刚参观考察了中国科学院,发表了一个讲话,提出要大力发展机器人产业,我们做了很多机器人产业发展的研究,认为这个发展方向很清楚;另一个层面是基于区域发展趋势的判断,就是京津冀一体化产业转移的趋势,北京的制造业往外转移,周边地区要承接这个产业转移。当时能落实的开发面积是八百亩,做大规模的制造很难形成产业聚集,而且香河距离北京很近,应该承接高端产业,最后就确定了做机器人。
刚开始的时候很困难,因为香河当时的机器人产业基础几乎为零。大概有一年多的时间,几乎招不到像样的企业。有一次相关招商负责人很高兴的跟我们说,招到了一个做“机器人视觉识别系统”的企业,大家都觉得很高端,后来搞清楚了,原来是做电脑摄像头的,很低端那种。后来我们考虑,这样的企业还是不要。差不多过了两年,招商的情况才好起来,但一旦形成一定规模的聚集,园区发展就很容易了,因为这个细分产业的“圈子”很小,来了七八家,相关公共服务平台也就自然起来了,上下游互相认识介绍的就都跟着来了,这就是区域经济学上讲的聚集效应。现在已经聚集德国尼玛克、伊贝格、汇天威、柏惠维康、星和机器人等各类领军企业近40家,成为河北省机器人产业发展的龙头产业基地。
有了这个基础,我们就开始策划机器人社区,后来特色小镇的政策出台,就改叫机器人小镇了,其实内涵是一样的。都是从传统产业园的形态,向产城融合的宜居宜业形态转变,具体叫社区还是叫小镇是无所谓的事情。

产业特色小镇发展的三个路径。
第一个路径,是从产业园区到特色小镇。传统产业集聚园区主要进行生产上的分工协作,开发模式相对比较单一,主要由政府征地进行基础设施建设后引入产业,存在规划设计粗放,缺乏系统的功能分区等问题,特别是生活配套和生态空间严重缺乏,做劳动密集型的产业可以,再往上升级就很困难,人才都不愿意来。而特色小镇是产业、生活、生态一体化的空间经济平台,不仅具备产业园区的集聚生产功能,并且强调生活空间、生态环境一体协调。既符合产业发展要求,又能够满足人居需求,具有强大的发展潜力。传统产业园区应该利用特色小镇建设的机会,对园区产业进行梳理,明晰产业发展思路,清退一批低端、散乱、不符合园区定位的企业。有的园区如果比较大,可以划出来一块1平方公里左右的空间来,仿照现在产业特色小镇的开发模式进行集中规划建设,将园区生态予以重建,对园区生活配套加以完善,实现从产业园区向产业社区的转变。
第二个路径,是从重点镇到特色小镇。以前很多地方都会把乡镇划分为重点镇和非重点镇。重点镇一般都负有产业发展的职能,非重点镇就主要定位为为农村地区提供生产生活服务,最多搞点休闲旅游,不负有其它产业发展职能。非重点镇一般经济发展条件不太好,不是太偏就是地形限制,一般都会选择做旅游类特色小镇。而重点镇则位于交通区位比较好的地方,具有较强的产业基础。这些重点镇,就应该抓住特色小镇的建设机遇,大力发展成为产业特色小镇。
镇这一级的产业发展,突出的问题是缺乏统筹规划,基本上是自发形成的产业聚集,有些地方还非常强大,特别是在广东浙江一带,那些专业镇的产业竞争力都是世界级的。但是在宜居性方面,则往往问题突出。由于大部分产业聚集都是家庭作坊式的,小老板加上低端的产业工人,对生活条件并不讲究,老板发了财也去大城市买房子。这样的状况对产业升级构成了巨大的挑战。中国八九十年代曾经兴起过一波乡镇企业的浪潮,后来大部分经济资源都被中心城市吸走了,那一拨乡镇企业也就大部分倒闭、小部分进城,能够在小城镇发展好的很少很少。这些专业镇要防止重蹈覆辙,学习发达国家,认真打造宜居宜业的特色小镇就业生活环境是很重要的一步。这方面,我前面介绍的硅谷的那些小镇、英国的Sinfin、德国的奥迪小镇等等,其发展经验都是值得借鉴的。
第三个路径,是从城市综合体到特色小镇。城市中综合体跟产业园和重点相反,不缺生活配套,关键是缺乏产业支撑。一些城市边缘地区的城市综合体建设,陷入了“卧城”的发展陷阱,就业都在中心城区,白天见不到人。
特色小镇并不一定要建在远离城市的地方,它的开发理念是生产、生态、生活的融合,只要是3平方公里的那么一块地区,把三生空间融合做好,都可以叫特色小镇。城市中心区因为缺乏生态用地,而且需要高密度建设,还有就是发达的公交体系可以让生产和生活空间距离超过3公里的范围,所以才不存在“三生融合”的特色小镇,并不是说特色小镇必须建在远离城市的镇上。
浙江的梦想小镇就位于杭州未来科技城内,紧靠杭州师范大学,是杭州城市副中心的范围,属于城市化区域。这个路径,我认为贵阳的花果园是一个很成功的案例。它也是一个城市综合体项目,但是在周边做了一个十六万平米的湿地公园,把住宅楼宇、商业设施和产业楼宇集中起来建设,建立了南明云产业示范基地,目前已有中关村讯鸟科技、江西轩通、海誉科技等30余家科技企业入驻云产业示范楼,讯鸟、轩通、天霆云电脑已发展成为贵州大数据标志性企业。现在整个社区非常有活力,工作和生活充分融合,居民们可以在步行距离内上下班,白天晚上都人流如织,房价也很便宜,没有交通拥堵,贵阳的年轻人都愿意到这里来工作和居住。这是一个非常值得借鉴的成功
案例。虽然它不叫特色小镇,但规划面积是6000亩,也就是4平方公里,跟浙江梦想小镇的占地面积(3.5平方公里)差不多。还是我前面讲的,特色小镇个名字本身不重要,它包含的生产、生活、生态“三生融合”的开发理念和代表的城镇化发展趋势才是真正重要的。只要按照这个理念开发的区域,都可以叫特色小镇。或者说,叫不叫特色小镇,都无所谓。